ChatGPT无疑是2023年大热门话题,聊天机器人已经成为企业客户服务和营销的重要工具。有许多聊天机器人平台可供选择,每个平台都提供多种工具和模板,可以帮助开发人员快速构建聊天机器人,并将其集成到网站、应用程序和社交媒体平台中。与之相关的工具作为职场的你,有必要了解一下,ChatGPT相关的40个AI实用工具推荐如下!
1、chatexcel
仅通过聊天来操控您的Excel表格

官网地址:
使用方法:
将您的excel上传,然后在输入自己想要修改的文字,然后回车.
使用示例:
英文按a-z排序

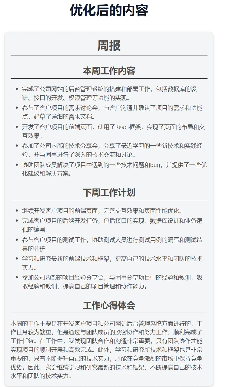
2、zhoubaotong周报通
简单描述工作内容,帮你生成完整周报.
实话讲这个用起来稍微有点胡扯,但是里边有些描述还是能借鉴的,姑且当做一个能用的吧。

官网地址:
使用示例:

3、ChatPPT
命令式一键生成PPT
实际用起来,宣传效果明显大于应用效果.

官网地址:
4、AI 代码生成
使用强大的 AI 编写、编辑和讨论您的代码.

官网地址
5、ChatDOC
ChatDOC 是一款基于 ChatGPT 的文件阅读助手,可以 快速从 PDF 中提取、定位和汇总信息。上传研究论文、书籍、手册等!询问有关您的文件的任何问题,会先分析DOC的内容,然后你可以根据你的需要让它来帮你修改原文,并在几秒钟内获得易于理解的答案。

官网地址:
6、ChatPDF
上传PDF之后它会帮你分析主要讲的内容,然后你可以基于这个给它提供的先前的知识背景来和它进行交流。
使用 ChatPDF 增强您的学体验。毫不费力地理解教科书、讲义和演示文稿。不要花几个小时翻阅研究论文和学术文章。

官网地址:
7、Chat2DOC
阅读文档的好帮手,只需上传文档,Chat2Doc 会进行分析并回答您的问题

官网地址:
8、RoomGPT
很神奇,你可以上传一张房屋的毛坯照片,然后它会帮你设计并渲染成一个装修后的图片。但是设计的效果仁者见仁智者见智了~

官网地址
9、AI Colors
根据需要生成颜色,应该只能准确地识别英文需求,中文的话可能得不到你想要的内容。然后最下边还有对应颜色的十六进制编码。

官网地址:
10、SQL生成
根据需求生成SQL语句。

官网地址:
11、AI佛
一个配备有ChatGPT的佛陪伴在您的身边

官网地址:
12、ChatMind
与AI对话生成思维导图

官网地址:
13、ClueAI
一个多功能的工具,集成了很多AI功能,但是不保证全都来自ChatGPT的支持。

官网地址:
14、WELM
一个weixin团队公开的自研语言模型,当然这应该和ChatGPT没有什么关系了。

官网地址:
15、AI帮个忙
AI工具合集,包括如下的这些功能:

官网地址:
16、稿定 AI
估计是搞设计的小***们的福音吧

官网地址:
17、智造喵
有相当多的功能,提前给调教好的一些预设角色,但是每天有使用限制

项目地址:
18、免费版ChatGPT
国内可直达~

官网地址:
19、Open Prompt
多种AI工具合集

官网地址:
20、zcc
基于OpenAI最新gpt-3.5-turbo API,服务器响应更快,效果更好。

官网地址:
另外20款AI相关工具推荐:
Dialogflow:这是一款由Google开发的聊天机器人平台,可以帮助开发人员构建自己的聊天机器人,并将其集成到网站、应用程序和社交媒体平台中。
Botpress:这是一款开源聊天机器人平台,可以帮助开发人员构建自己的聊天机器人,并将其集成到网站、应用程序和社交媒体平台中。
ChatterBot:这是一款Python库,可以帮助开发人员构建自己的聊天机器人。它使用机器学算法来生成响应,并可以与多种聊天平台集成。
IBM Watson Assistant:这是一款由IBM开发的聊天机器人平台,可以帮助开发人员构建自己的聊天机器人,并将其集成到网站、应用程序和社交媒体平台中。它使用自然语言处理技术来生成响应。
Rasa:这是一款开源聊天机器人平台,可以帮助开发人员构建自己的聊天机器人,并将其集成到网站、应用程序和社交媒体平台中。它使用机器学算法来生成响应,并支持多语言。
Wit.ai:这是一款由Facebook开发的聊天机器人平台,可以帮助开发人员构建自己的聊天机器人,并将其集成到网站、应用程序和社交媒体平台中。它使用自然语言处理技术来生成响应。
Microsoft Bot Framework:这是一款由微软开发的聊天机器人平台,可以帮助开发人员构建自己的聊天机器人,并将其集成到网站、应用程序和社交媒体平台中。它使用自然语言处理技术来生成响应,并支持多种编程语言。
Amazon Lex:这是一款由亚马逊开发的聊天机器人平台,可以帮助开发人员构建自己的聊天机器人,并将其集成到网站、应用程序和社交媒体平台中。它使用自然语言处理技术来生成响应,并支持多种语言和平台。
QnA Maker:这是一款由微软开发的聊天机器人平台,可以帮助开发人员构建自己的知识库,并将其转换成聊天机器人。它使用自然语言处理技术来生成响应,并支持多种语言和平台。
Tars:这是一款聊天机器人平台,可以帮助企业快速构建自己的聊天机器人。它提供了多种模板和工具,可以帮助开发人员快速构建聊天机器人,并将其集成到网站、应用程序和社交媒体平台中。
Landbot:这是一款聊天机器人平台,可以帮助企业构建自己的聊天机器人。它提供了可视化的界面,可以帮助开发人员快速构建聊天机器人,并将其集成到网站、应用程序和社交媒体平台中。
SnatchBot:这是一款聊天机器人平台,可以帮助企业构建自己的聊天机器人。它提供了多种模板和工具,可以帮助开发人员快速构建聊天机器人,并将其集成到网站、应用程序和社交媒体平台中。它还支持多语言和多平台。
Flow XO:这是一款聊天机器人平台,可以帮助企业构建自己的聊天机器人。它提供了多种模板和工具,可以帮助开发人员快速构建聊天机器人,并将其集成到网站、应用程序和社交媒体平台中。它还支持多语言和多平台。
BotStar:这是一款聊天机器人平台,可以帮助企业构建自己的聊天机器人。它提供了多种模板和工具,可以帮助开发人员快速构建聊天机器人,并将其集成到网站、应用程序和社交媒体平台中。它还支持多语言和多平台。
ManyChat:这是一款聊天机器人平台,可以帮助企业构建自己的聊天机器人。它提供了多种模板和工具,可以帮助开发人员快速构建聊天机器人,并将其集成到Facebook Messenger中。它还支持多语言和多平台。
Chatfuel:这是一款聊天机器人平台,可以帮助企业构建自己的聊天机器人。它提供了多种模板和工具,可以帮助开发人员快速构建聊天机器人,并将其集成到Facebook Messenger中。它还支持多语言和多平台。
HubSpot:这是一款营销自动化平台,也可以帮助企业构建自己的聊天机器人。它提供了多种工具和模板,可以帮助开发人员快速构建聊天机器人,并将其集成到网站、应用程序和社交媒体平台中。
Pandorabots:这是一款聊天机器人平台,可以帮助开发人员构建自己的聊天机器人。它使用自然语言处理技术来生成响应,并可以与多种聊天平台集成。
Dialogs:这是一款聊天机器人平台,可以帮助企业构建自己的聊天机器人。它提供了多种工具和模板,可以帮助开发人员快速构建聊天机器人,并将其集成到网站、应用程序和社交媒体平台中。
Ada:这是一款聊天机器人平台,可以帮助企业构建自己的聊天机器人。它使用自然语言处理技术来生成响应,并可以与多种聊天平台集成。它还提供了多种工具和模板,可以帮助开发人员快速构建聊天机器人。
总结
一些流行的聊天机器人平台包括:IBM
Watson Assistant、Google Dialogflow、Facebook Messenger Platform、Amazon
Lex、QnA Maker、Tars、Landbot、SnatchBot、Flow
XO、BotStar、ManyChat、Chatfuel、HubSpot、Pandorabots、Dialogs和Ada。开发人员可以根据自己的需求和技术水平选择最适合自己的平台。
- 官网地址:
- 使用方法:
- 使用示例:
- 官网地址:
- 使用示例:
- 官网地址:
- 官网地址
- 官网地址:
- 官网地址:
- 官网地址:
- 官网地址
- 官网地址:
- 官网地址:
- 官网地址:
- 官网地址:
- 官网地址:
- 官网地址:
- 官网地址:
- 官网地址:
- 项目地址:
- 官网地址:
- 官网地址:
- 官网地址:








































发表评论